Tabela de Conteúdo
Lógica de Programação
A princípio, a lógica de programação é necessária para pessoas que desejam trabalhar com desenvolvimento de sistemas e programas, ela permite definir a sequência lógica para o desenvolvimento.
Então o que é lógica?
Lógica de programação é a técnica de encadear pensamentos para atingir determinado objetivo.
Sequência Lógica
Portanto, estes pensamentos, podem ser descritos como uma sequência de instruções, que devem ser seguidas para se cumprir uma determinada tarefa.
Sequência Lógica são passos executados até atingir um objetivo ou solução de um problema.
Instruções
Na linguagem comum, entende-se por instruções “um conjunto de regras ou normas definidas para a realização ou emprego de algo”.
Dessa forma, em informática, instrução é a informação que indica a um computador uma ação elementar a executar.
Então, convém ressaltar que uma ordem isolada não permite realizar o processo completo, para isso é necessário um conjunto de instruções colocadas em ordem sequencial lógica.
Por exemplo, se quisermos fazer uma omelete de batatas, precisaremos colocar em prática uma série de instruções: descascar as batatas, bater os ovos, fritar as batatas, etc…
Portanto, é evidente que essas instruções tem que ser executadas em uma ordem adequada – não se pode descascar as batatas depois de fritá-las.
Dessa maneira, uma instrução tomada em separado não tem muito sentido. Então, para obtermos o resultado, precisamos colocar em prática o conjunto de todas as instruções, na ordem correta.
Instruções são um conjunto de regras ou normas definidas para a realização ou emprego de algo. Em informática, é o que indica a um computador uma ação elementar a executar.
Algoritmo
Um algoritmo é formalmente uma sequência finita de passos que levam a execução de uma tarefa. Dessa forma, podemos pensar em algoritmo como uma receita, uma sequência de instruções que dão cabo de uma meta específica. Estas tarefas não podem ser redundantes nem subjetivas na sua definição, devem ser claras e precisas.
Portanto, como exemplos de algoritmos podemos citar os algoritmos das operações básicas (adição, multiplicação, divisão e subtração) de números reais decimais. Outros exemplos seriam os manuais de aparelhos eletrônicos, como um videocassete, que explicam passo-a-passo como, por exemplo, gravar um evento.
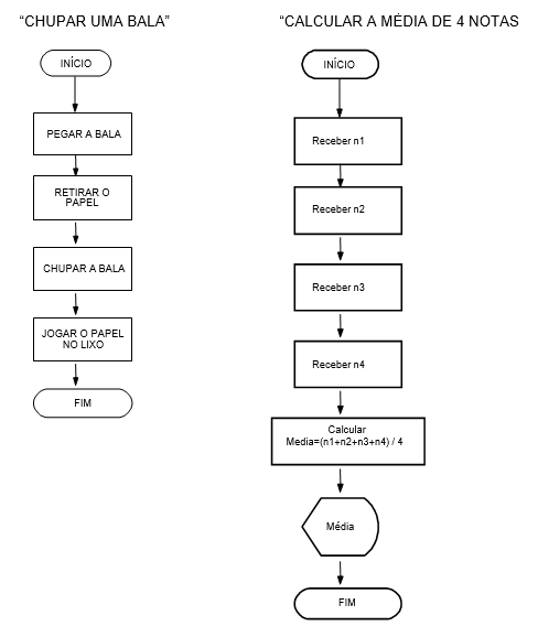
Até mesmo as coisas mais simples, podem ser descritas por seqüências lógicas. Por exemplo: “Chupar uma bala”.
- Pegar a bala
- Retirar o papel
- Chupar a bala
- Jogar o papel no lixo
“Somar dois números quaisquer”.
- Escreva o primeiro número no retângulo A
- Escreva o segundo número no retângulo B
- Some o número do retângulo A com número do retângulo B e coloque o resultado no retângulo C

Programas
Os programas de computadores nada mais são do que algoritmos escritos numa linguagem de computador (Pascal, C, Cobol, Fortran, Visual Basic entre outras) e que são interpretados e executados por uma máquina, no caso um computador. Dessa forma, notem que dada esta interpretação rigorosa, um programa é por natureza muito específico e rígido em relação aos algoritmos da vida real.
Desenvolvendo algoritmos
Pseudocódigo
Os algoritmos são descritos em uma linguagem chamada pseudocódigo. Este nome é uma alusão à posterior implementação em uma linguagem de programação, ou seja, quando formos programar em uma linguagem, por exemplo Visual Basic, estaremos gerando código em Visual Basic. Por isso os algoritmos são independentes das linguagens de programação. Ao contrário de uma linguagem de programação não existe um formalismo rígido de como deve ser escrito o algoritmo.
O algoritmo deve ser fácil de se interpretar e fácil de codificar. Ou seja, ele deve ser o intermediário entre a linguagem falada e a linguagem de programação.
Regras para construção do Algoritmo
Para escrever um algoritmo precisamos descrever a seqüência de instruções, de maneira simples e objetiva. Para isso utilizaremos algumas técnicas:
- Usar somente um verbo por frase
- Imaginar que você está desenvolvendo um algoritmo para pessoas que não trabalham com informática
- Usar frases curtas e simples
- Ser objetivo
- Procurar usar palavras que não tenham sentido dúbio
Fases
No capítulo anterior vimos que ALGORITMO é uma seqüência lógica de instruções que podem ser executadas.
É importante ressaltar que qualquer tarefa que siga determinado padrão pode ser descrita por um algoritmo, como por exemplo:
COMO FAZER ARROZ DOCE ou então CALCULAR O SALDO FINANCEIRO DE UM ESTOQUE
Entretanto ao montar um algoritmo, precisamos primeiro dividir o problema apresentado em três fases fundamentais.

Onde temos:
- ENTRADA: são os dados de entrada do algoritmo
- PROCESSAMENTO: são os procedimentos utilizados para chegar ao resultado final
- SAÍDA: são os dados já processados
Analogia com o homem

Exemplo de Algoritmo
Imagine o seguinte problema: Calcular a média final dos alunos da 3ª Série. Os alunos realizarão quatro provas: P1, P2, P3 e P4.
Onde:
Média Final = P1 + P2 + P3 + P4 / 4
Para montar o algoritmo proposto, faremos três perguntas:
- Quais são os dados de entrada?
R: Os dados de entrada são P1, P2, P3 e P4
- Qual será o processamento a ser utilizado?
R: O procedimento será somar todos os dados de entrada e dividi-los por 4 (quatro)
P1 + P2 + P3 + P4 / 4
- Quais serão os dados de saída?
R: O dado de saída será a média final
Algoritmo Receba a nota da prova1 Receba a nota de prova2 Receba a nota de prova3 Receba a nota da prova4 Some todas as notas e divida o resultado por 4 Mostre o resultado da divisão
Teste de Mesa
Após desenvolver um algoritmo ele deverá sempre ser testado. Este teste é chamado de TESTE DE MESA, que significa, seguir as instruções do algoritmo de maneira precisa para verificar se o procedimento utilizado está correto ou não.
Veja o exemplo:
Nota da Prova 1 Nota da Prova 2 Nota da Prova 3 Nota da Prova 4
Utilize a tabela abaixo:
| P1 | P2 | P3 | P4 | MÉDIA |
Diagrama de Bloco
O que é um diagrama de bloco?
O diagrama de blocos é uma forma padronizada e eficaz para representar os passos lógicos de um determinado processamento.
Com o diagrama podemos definir uma seqüência de símbolos, com significado bem definido, portanto, sua principal função é a de facilitar a visualização dos passos de um processamento.
Simbologia
Existem diversos símbolos em um diagrama de bloco. No decorrer do curso apresentaremos os mais utilizados.
Veja no quadro abaixo alguns dos símbolos que iremos utilizar:

Dentro do símbolo sempre terá algo escrito, pois somente os símbolos não nos dizem nada. Veja no exemplo a seguir:

Veja que no exemplo da bala seguimos uma sequência lógica somente com informações diretas, já no segundo exemplo da média utilizamos cálculo e exibimos o resultado do mesmo.
Constantes, Variáveis e Tipos de Dados
Variáveis e constantes são os elementos básicos que um programa manipula. Uma variável é um espaço reservado na memória do computador para armazenar um tipo de dado determinado.
Variáveis devem receber nomes para poderem ser referenciadas e modificadas quando necessário. Um programa deve conter declarações que especificam de que tipo são as variáveis que ele utilizará e as vezes um valor inicial.
Tipos podem ser por exemplo: inteiros, reais, caracteres, etc. As expressões combinam variáveis e constantes para calcular novos valores.
Constantes
Constante é um determinado valor fixo que não se modifica ao longo do tempo, durante a execução de um programa. Conforme o seu tipo, a constante é classificada como sendo numérica, lógica e literal.

Variáveis
Variável é a representação simbólica dos elementos de um certo conjunto. Cada variável corresponde a uma posição de memória, cujo conteúdo pode se alterado ao longo do tempo durante a execução de um programa. Embora uma variável possa assumir diferentes valores, ela só pode armazenar um valor a cada instante.

Tipos de Variáveis
As variáveis e as constantes podem ser basicamente de quatro tipos: Numéricas, caracteres, Alfanuméricas ou lógicas.
- Numéricas: Específicas para armazenamento de números, que posteriormente poderão ser utilizados para cálculos. Podem ser ainda classificadas como Inteiras ou Reais. As variáveis do tipo inteiro são para armazenamento de números inteiros e as Reais são para o armazenamento de números que possuam casas decimais.
- Caracteres: Específicas para armazenamento de conjunto de caracteres que não contenham números (literais). Ex: nomes.
- Alfanuméricas: Específicas para dados que contenham letras e/ou números. Pode em determinados momentos conter somente dados numéricos ou somente literais. Se usado somente para armazenamento de números, não poderá ser utilizada para operações matemáticas.
- Lógicas: Armazenam somente dados lógicos que podem ser Verdadeiro ou Falso.
Declaração de Variáveis
As variáveis só podem armazenar valores de um mesmo tipo, de maneira que também são classificadas como sendo numéricas, lógicas e literais.
Operadores
Os operadores são meios pelo qual incrementamos, decrementamos, comparamos e avaliamos dados dentro do computador. Temos três tipos de operadores:
- Operadores Aritméticos
- Operadores Relacionais
- Operadores Lógicos
Operadores Aritméticos
Os operadores aritméticos são os utilizados para obter resultados numéricos. Além da adição, subtração, multiplicação e divisão, podem utilizar também o operador para Exponenciação. Os símbolos para os operadores aritméticos são:
| OPERAÇÃO | SÍMBOLO |
| Adição | + |
| Subtração | – |
| Multiplicação | * |
| Divisão | / |
| Exponenciação | ** |
Hierarquia das Operações Aritméticas:
- ( ) Parênteses
- Exponenciação
- Multiplicação, divisão (o que aparecer primeiro)
- + ou – (o que aparecer primeiro)
Exemplo:

Operadores Relacionais
Os operadores relacionais são utilizados para comparar String de caracteres e números. Os valores a serem comparados podem ser caracteres ou variáveis.
Estes operadores sempre retornam valores lógicos (verdadeiro ou falso/ True ou False)
Para estabelecer prioridades no que diz respeito a qual operação executar primeiro, utilize os parênteses.
Os operadores relacionais são:
| Descrição | Símbolo |
| Igual a | = |
| Diferente de | <> ou # |
| Maior que | > |
| Menor que | < |
| Maior ou igual a | >= |
| Menor ou igual a | <= |
Exemplo:
Tendo duas variáveis A = 5 e B = 3.
Os resultados das expressões seriam:
| Expressão | Resultado |
| A = B | Falso |
| A <> B | Verdadeiro |
| A > B | Verdadeiro |
| A < B | Falso |
| A >= B | Verdadeiro |
| A <= B | Falso |
Símbolo Utilizado para comparação entre expressões:

Operadores Lógicos
Os operadores lógicos servem para combinar resultados de expressões, retornando se o resultado final é verdadeiro ou falso.
Os operadores lógicos são:
| E | AND |
| OU | OR |
| NÃO | NOT |
- E / AND: Uma expressão AND (E) é verdadeira se todas as condições forem verdadeiras
- OR/OU: Uma expressão OR (OU) é verdadeira se pelo menos uma condição for verdadeira
- NOT: Um expressão NOT (NÃO) inverte o valor da expressão ou condição, se verdadeira inverte para falsa e vice-versa.
A tabela abaixo mostra todos os valores possíveis criados pelos três operadores lógicos (AND, OR e NOT).
| 1º Valor | Operador | 2º Valor | Resultado |
| T | AND | T | T |
| T | AND | F | F |
| F | AND | T | F |
| F | AND | F | F |
| T | OR | T | T |
| T | OR | F | T |
| F | OR | T | T |
| F | OR | F | F |
| T | NOT | F | |
| F | NOT | T |
Exemplos:
Suponha que temos três variáveis A = 5, B = 8 e C =1 Os resultados das expressões seriam:
| Expressões | Resultado | ||
| A = B | AND | B > C | Falso |
| A <> B | OR | B < C | Verdadeiro |
| A > B | NOT | Verdadeiro | |
| A < B | AND | B > C | Verdadeiro |
| A >= B | OR | B = C | Falso |
| A <= B | NOT | Falso |
Operações Lógicas
Operações Lógicas são utilizadas quando se torna necessário tomar decisões em um diagrama de bloco.
Num diagrama de bloco, toda decisão terá sempre como resposta o resultado VERDADEIRO ou FALSO.
Como no exemplo do algoritmo “CHUPAR UMA BALA”. Imaginemos que algumas pessoas não gostem de chupar bala de Morango, neste caso teremos que modificar o algoritmo para:
“Chupar uma bala”.
- Pegar a bala
- A bala é de morango?
- Se sim, não chupe a bala
- Se não, continue com o algoritmo
- Retirar o papel
- Chupar a bala
- Jogar o papel no lixo

Leia também: Os 10 MELHORES Cursos de Programação para Aprender a Programar
Estrutura de Decisão e Repetição
Como vimos no capítulo anterior em “Operações Lógicas”, verificamos que na maioria das vezes necessitamos tomar decisões no andamento do algoritmo. Essas decisões interferem diretamente no andamento do programa. Trabalharemos com dois tipos de estrutura. A estrutura de Decisão e a estrutura de Repetição.
Comandos de Decisão
Os comandos de decisão ou desvio fazem parte das técnicas de programação que conduzem a estruturas de programas que não são totalmente seqüenciais. Com as instruções de SALTO ou DESVIO pode-se fazer com que o programa proceda de uma ou outra maneira, de acordo com as decisões lógicas tomadas em função dos dados ou resultados anteriores. As principais estruturas de decisão são: “Se Então”, “Se então Senão” e “Caso Selecione”.
SE ENTÃO / IF … THEN
A estrutura de decisão “SE/IF” normalmente vem acompanhada de um comando, ou seja, se determinada condição for satisfeita pelo comando SE/IF então execute determinado comando.
Imagine um algoritmo que determinado aluno somente estará aprovado se sua média for maior ou igual a 5.0, veja no exemplo de algoritmo como ficaria.
SE MEDIA >= 5.0 ENTÃO ALUNO APROVADO
Em diagrama de blocos ficaria assim:

Em Visual Basic:
IF MEDIA >= 5 Then Text1 = “APROVADO” ENDIF
SE ENTÃO SENÃO / IF … THEN … ELSE
A estrutura de decisão “SE/ENTÃO/SENÃO”, funciona exatamente como a estrutura “SE”, com apenas uma diferença, em “SE” somente podemos executar comandos caso a condição seja verdadeira, diferente de “SE/SENÃO” pois sempre um comando será executado independente da condição, ou seja, caso a condição seja “verdadeira” o comando da condição será executado, caso contrário o comando da condição “falsa” será executado.
Em algoritmo ficaria assim:
SE MÉDIA >= 5.0 ENTÃO ALUNO APROVADO SENÃO ALUNO REPROVADO
Em diagrama:

Em Visual Basic:
IF MEDIA >= 5 Then Text1 = “APROVADO” ELSE Text1 = “REPROVADO” ENDIF
No exemplo acima está sendo executada uma condição que, se for verdadeira, executa o comando “APROVADO”, caso contrário executa o segundo comando “REPROVADO”. Podemos também dentro de uma mesma condição testar outras condições. Como no exemplo abaixo:

Em Visual Basic:
IF MEDIA >= 5 Then IF MEDIA >= 7.0 then Text1 = “Aluno APROVADO” ELSE Text1 = “Aluno Necessita fazer outra Avaliação” ENDIF ELSE Text1 = “Aluno REPROVADO” ENDIF
CASO SELECIONE / SELECT … CASE
A estrutura de decisão CASO/SELECIONE é utilizada para testar, na condição, uma única expressão, que produz um resultado, ou, então, o valor de uma variável, em que está armazenado um determinado conteúdo. Compara-se, então, o resultado obtido no teste com os valores fornecidos em cada cláusula “Caso”.
No exemplo do diagrama de blocos abaixo, é recebido uma variável “Op” e testado seu conteúdo, caso uma das condições seja satisfeita, é atribuído para a variável Titulo a String “Opção X”, caso contrário é atribuído a string “Opção Errada”.
Em Visual Basic utilizamos a seguinte sequência de comandos para representar o diagrama anterior.
TITULO = “” OP = INPUTBOX(“DIGITE A OPÇÃO”) SELECT CASE OP CASE 1 TITULO = “OPÇÃO 1” CASE 2 TITULO = “OPÇÃO 2” CASE 3 TITULO = “OPÇÃO 3” CASE 4 TITULO = “OPÇÃO 4” CASE 5 TITULO = “OPÇÃO 5” CASE ELSE TITULO = “OPÇÃO ERRADA” END SELECT LABEL1.CAPTION = TITULO
Comandos de Repetição
Utilizamos os comandos de repetição quando desejamos que um determinado conjunto de instruções ou comandos sejam executados um número definido ou indefinido de vezes, ou enquanto um determinado estado de coisas prevalecer ou até que seja alcançado.
Trabalharemos com modelos de comandos de repetição:
- Enquanto x, processar (Do While …Loop);
- Até que x, processar … (Do Until … Loop);
- Processar …, Enquanto x (Do … Loop While);
- Processar …, Até que x (Do … Loop Until)
- Para … Até … Seguinte (For … To … Next)
Enquanto x, Processar (Do While … Loop)
Neste caso, o bloco de operações será executado enquanto a condição x for verdadeira. O teste da condição será sempre realizado antes de qualquer operação. Enquanto a condição for verdadeira o processo se repete. Podemos utilizar essa estrutura para trabalharmos com contadores.
Em diagrama de bloco a estrutura é a seguinte:


Em Visual Basic:
Nr = 0 Do While Nr <= 100 Nr = Nr + 1 Loop
Até que x, processar … (Do Until … Loop)
Assim, o bloco de operações será executado até que a condição seja satisfeita, ou seja, somente executará os comandos enquanto a condição for falsa.

Em Visual Basic:
Nr = 0 Do Until Nr = 100 Nr = Nr + 1 Loop Label1.Caption = Nr
Processar …, Enquanto x (Do … Loop While)
Portanto, neste caso primeiro são executados os comandos, e somente depois é realizado o teste da condição. Se a condição for verdadeira, os comandos são executados novamente, caso seja falso é encerrado o comando DO.

Em Visual Basic:
Nr = 0 Do Nr = Nr + 1 Loop While Nr <= 100 Label1.Caption = Nr
Processar …, Até que x (Do … Loop Until)
Então, neste caso, executa-se primeiro o bloco de operações e somente depois é realizado o teste de condição. Se a condição for verdadeira, o fluxo do programa continua normalmente. Caso contrário é processado novamente os comandos antes do teste da condição.

Em Visual Basic:
nr = 0 Do nr = nr + 1 Loop Until nr >= 100 Label1.Caption = nr
Arquivos de Dados
Os dados manipulados até o momento, estavam em memória, ou seja, após a execução do diagrama os dados se perdiam. Dessa forma, para resolver esse problema começaremos a trabalhar com arquivos, onde poderemos guardar os dados e também manipula-los. Para isso necessitamos rever alguns conceitos como: campos, registros e arquivos.
Conceitos Básicos
CAMPO é um espaço reservado em memória para receber informações (dados).
Exemplo: Campo Nome, Campo Endereço Campo na memória.

REGISTRO é um conjunto de campos.
Exemplo: Registro de Clientes.
| COD-CLI | NOME | ENDEREÇO | FONE |
| 00001 | MARIA DAS GRAÇAS | RUA DAS DORES,1400 | 888-9876 |
ARQUIVO é um conjunto de registros.
Exemplo: O arquivo de Clientes da Empresa, onde estão armazenados os dados de todos os clientes da empresa.

Abertura de Arquivos
Toda vez que for necessário trabalhar com arquivo, primeiramente precisamos ABRIR o arquivo. Abrir o arquivo significa alocar o periférico (disco, disquete) em que o arquivo se encontra, e deixá-lo disponível para leitura/gravação.
O símbolo de para abertura de arquivo.

Fechamento de Arquivos
Da mesma maneira que precisamos abrir um arquivo antes do processamento, também se faz necessário o fechamento do mesmo, para que suas informações não possam ser violadas ou danificadas.
Fechar um arquivo significa liberar o periférico que estava sendo utilizado.
O símbolo para fechamento de arquivo.

Leitura de Arquivos
Então, após abrir um arquivo é necessário LER os dados que estão em disco e transferi-los para memória. Essa transferência é feita por registro. Esse procedimento é gerenciado pelo próprio sistema operacional.
O símbolo para leitura de arquivo.

Toda vez que abrimos um arquivo ele posiciona o “ponteiro” no primeiro registro, ou seja, no início do arquivo. Para que possamos trabalhar com os dados se torna necessário sabermos onde está o ponteiro do registro. Portanto, poderemos fazer testando se o ponteiro está no início (BOF – Bottom Of File) ou no final do arquivo (EOF – End Of File). Esse é sempre executado após a leitura do registro (mudança da posição do ponteiro). Simbolicamente podemos representar esse passo da seguinte maneira.

Movimentação de registros
Como dito no item anterior, quando um arquivo é aberto o ponteiro está no primeiro registro. A cada leitura do Arquivo o ponteiro se movimenta para o próximo registro e assim por diante. Como mostra a figura abaixo:

Gravação de Arquivos
Da mesma maneira que os registros são lidos de um arquivo, também devemos gravar registros em um arquivo.
A gravação consiste na transferência de um registro da memória, para um periférico (disco, disquete).
O símbolo para gravação de arquivos.

Macro Fluxo
O macro fluxo é a representação gráfica dos arquivos que serão processados em um programa.

Estes dois exemplos de Macro-fluxo dão uma visão geral de como devemos proceder com cada um dos programas. Assim, o primeiro diz que haverá um arquivo de entrada, um processamento e um arquivo de saída. Já o segundo exemplo diz que haverá um arquivo de entrada, um processamento, e a saída serão um relatório.
Relatórios
A impressão de relatórios é o registro de informações processadas pelo computador em um meio de armazenamento de dados chamado de formulário. Portanto, para efetuarmos a impressão de relatórios devemos nos preocupar com os seguintes aspectos:
- Características do formulário
- Controle de linhas e salto de página
- Impressão de cabeçalho e estética da página
- Impressão de rodapé
- Numeração de páginas
Características do Formulário
A maioria dos formulários possui um formato padrão, isto é, a quantidade de linhas por página e de caracteres por linha são constantes.
Controle de linhas e salto de páginas
Uma preocupação com impressão de relatórios é não permitir que a impressora imprima fora do papel, pois além de esteticamente não ficar bom, haveria perda de informações.
Então, para controlarmos o número de linhas impressas, devemos criar um contador de linha e não deixar o valor desses contadores ultrapassarem o número desejado de linhas por páginas.
Impressão de Cabeçalho e Estética de Página
Para termos uma ideia melhor da estética do formulário, veja o exemplo abaixo:

Área de Cabeçalho: Local onde devemos colocar um cabeçalho para identificarmos o assunto a que se refere o conteúdo da página como um todo, e um cabeçalho indicando o significado do conteúdo de cada coluna de informações. Pode haver outras linhas de cabeçalho de acordo com a necessidade.
Linha de Detalhe: São as linhas geradas a partir de dados lidos de um arquivo.
Área de Rodapé: Pode haver linhas contendo valores de totalizações de determinadas colunas e/ou linhas de identificação da empresa, ou outras informações qualquer.
Veja abaixo um exemplo de diagrama de bloco para impressão de relatório:

Simbologia

Conclusão
Então podemos dizer que esse artigo é um curso completo de algoritmos e lógica de programação.
Portanto, pedimos que se esse artigo te ajudou de alguma maneira, compartilha ele com os seus amigos da faculdade que precisam desse material. Assim, mais pessoas serão beneficiadas com o conhecimento contido aqui.

